威廉williamhill
网站首页
威廉概况
学院简介
现任领导
组织机构
专业介绍
师资力量
骨干教师
学院动态
通知公告
学院动态
教学科研
人才培养
学科建设
科学研究
迎评促建
党建工会
党建工会
威廉希尔
威廉希尔
媒体关注
一院一品
招生就业
招就政策
招生就业
专业介绍
专业访谈
学院风采
校友风采
教师风采
学子风采
文档下载
学生下载
教师下载
迎评促建
迎评促建
当前位置:
网站首页
>>
迎评促建
>> 正文
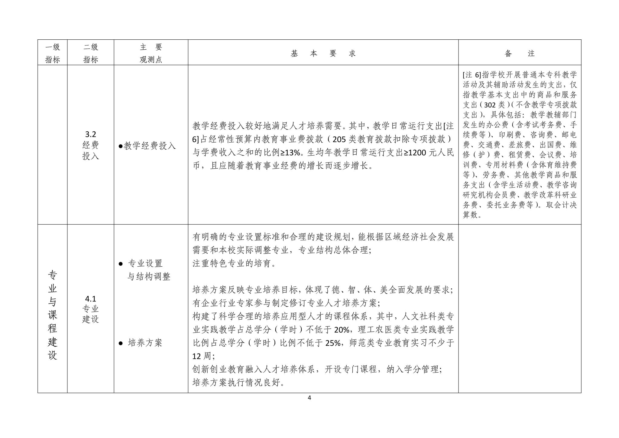
【迎评促建】本科教学工作合格评估指标体系
作者: 编辑:刘辉 发布日期:2024-04-19 点击:
附件【
本科教学工作合格评估指标体系.pdf
】已下载
次